В сентябре 2022 года на заседании технико-экономического совета Белорусской железной дороги (ТЭС БЧ) были обсуждены основные направления развития хозяйства электрификации и электроснабжения до 2025 года.
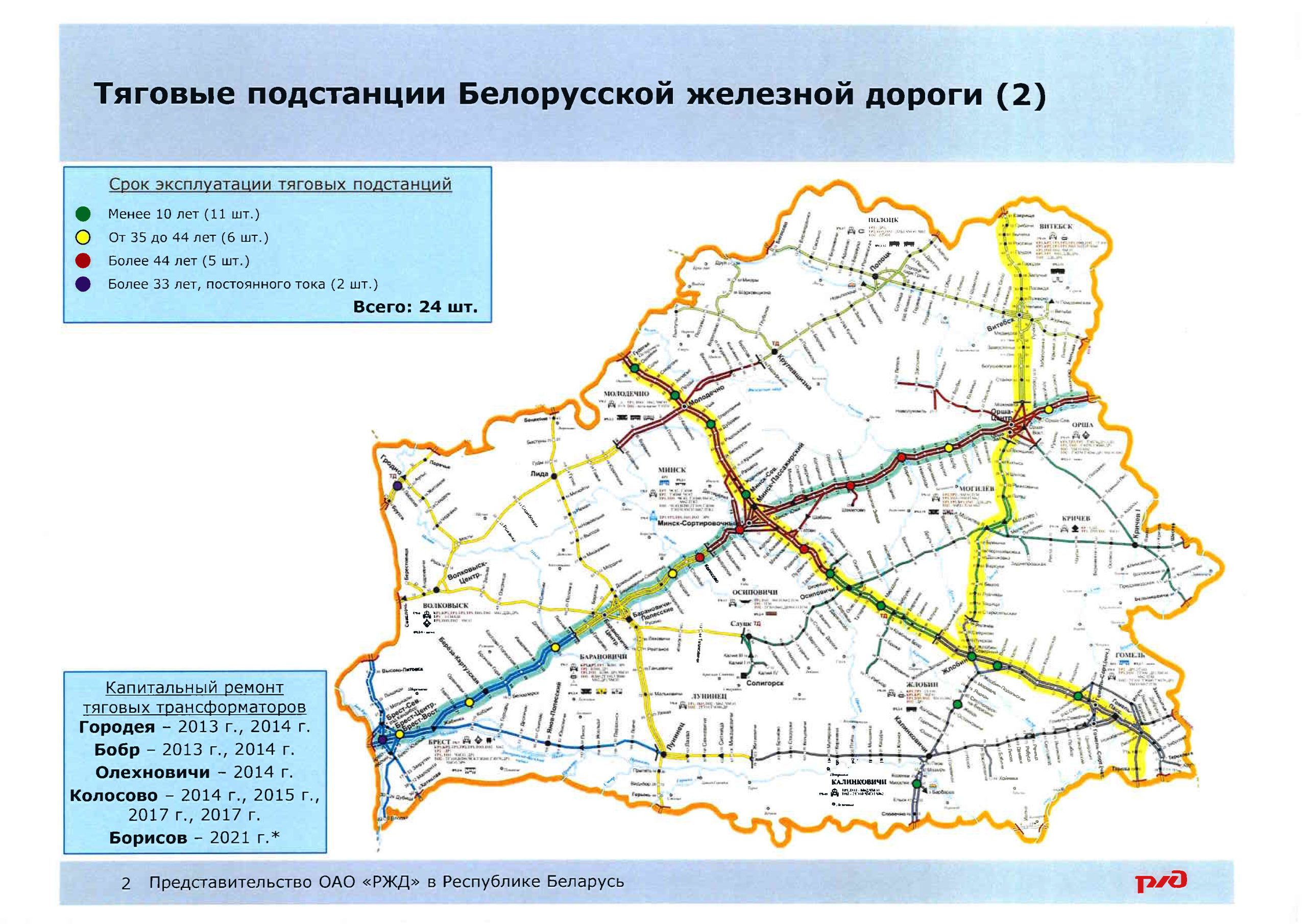
В планах дороги на 2023-2025 гг. модернизация контактной сети двухпутного участка Уша-Ждановичи, реконструкция тяговых подстанций «Руденск» (110/27,5 кВ, построена в 1970 году, обслуживает участок Минск-Cеверный — Руденск — Верейцы) и «Смолевичи» (110/27,5 кВ, построена в 1974 году, обслуживает участок Минск-Смолевичи-Борисов).
Наряду с этим отмечена необходимость проведения в ближайшее время модернизации и реконструкции объектов электрификации дороги, введенных в эксплуатацию в советское время.
Предполагаемое увеличение генерации электроэнергии в связи с запуском БелАЭС и связанные с этим надежды на развитие энергетического рынка Республики Беларусь, заставляют руководство дороги осуществлять определённую стратегию развития БЧ. Электротяга по сравнению с дизельной на первый взгляд выглядит более экономически эффективной. В связи с этим хозяйство электрификации и электроснабжения в ближайший перспективе будет находиться “в первых рядах”.
По результатам данного ТЭСа представительством ОАО «РЖД» в Беларуси подготовлены аналитические материалы, которые были направлены руководству ОАО «РЖД» и причастным компаниям. В материалах изложена вся проделанная работа по электрификации и обновлению инфраструктуры энергоснабжения на БЧ с 2010 года, проанализированы имеющиеся планы БЧ по развитию и модернизации инфраструктуры энергоснабжения. Российской стороной определены потенциальные этапы проведения работ по реконструкции объектов электроснабжения и модернизации участков контактной сети. Фактически за БЧ было решено, что, как, когда и за какие суммы необходимо провести на объектах электрификации для реализации предлагаемых этапов реконструкции.
Письмо «О модернизации тяговых подстанций БЖД» от 06.10.2022 года:
В приведённых документах представительство ОАО «РЖД» в Беларуси предлагает фактически навязать БЧ участие компании холдинга РЖД — ООО «РЖД Интернешнл» в реализации планов по модернизации инфраструктуры.
Неизбежность вовлечения в эти проекты ООО «РЖД Интернешнл» по мнению представительства ОАО «РЖД» следует из-за отсутствия альтернативных источников финансирования у БЧ.
Ранее на данные цели активно привлекались кредитные средства из Словении, а именно инжиниринговая компания RIKO (Словения) осуществляла поставку оборудования фирмы Siemens и проводила модернизацию соответствующих объектов, в том числе тяговых подстанций.
Письмо «О модернизации тяговых подстанций БЖД» от 27.10.2022 года:
Несмотря на “принятый курс импортозамещения в Союзном государстве“ и прогнозы неизбежности сотрудничества БЧ с ООО «РЖД Интернешнл», руководство чыгунки не торопится привлекать последних к процессу обновления хозяйства электрификации и электроснабжения. Они объясняют это тем, что сотрудничество БЧ с компанией RIKO (Словения) решено на государственном уровне.
Одна из накладных на поставку электротехнического оборудования компанией RIKO (Словения) для БЖД:
Это явно говорит о коррупционной составляющей, так как вопросы поставок для БЖД являются конкурсными, а такое “вмешательство” уголовно наказуемым, однако не невозможным, при “личной” заинтересованности. В любом случае данное обстоятельство не является продиктованным соображением экономической выгоды и/или целесообразности.
Что же в данном противостоянии окажется сильнее: жажда наживы беларуских чинуш, или страх перед “всемогущим старшим братом” за собственную шкуру!? Опять же — данный вопрос остаётся риторическим…














